• English
当前位置:首页 >> 便民服务 >> 健康大讲堂 > 正文

【积医科普】头皮有红斑、掉屑,不一定是脂溢性皮炎!还有可能是这3种头皮疾病

发布时间:2022-05-18点击数 字体:

头皮脂溢性皮炎好发于出生后的前三个月、青春期和成年期,发病主要与马拉色菌感染、脂质代谢、免疫因素、遗传因素、皮肤屏障受损等有关。初发时,皮损多表现为毛囊周围炎症性丘疹。随着病情发展,丘疹融合成大小不等的黄红色斑片,边界清楚;红斑基底上附有糠样或斑片状鳞屑,鳞片通常有黄色、油腻的外观。

1.png

头皮脂溢性皮炎的皮疹

为了去脂、消炎、杀菌、止痒,临床上常外用中药类洗剂、含酮康唑的香波、含水杨酸的洗发产品,也可口服中药、止痒镇静剂。

但是头皮有红斑、鳞屑,就一定是脂溢性皮炎吗?还有可能是这三种头皮疾病

鉴别一:头皮型银屑病

银屑病,也就是人们常说的“牛皮藓”,是一种全身性的自身免疫性疾病,发生在头皮即头皮型银屑病。头皮型银屑病最常见的临床表现也是红斑、表面覆盖多层干燥的银白色鳞屑。

2.png 3.png

头皮型银屑病的束状发(左图)和皮疹表现(右图)

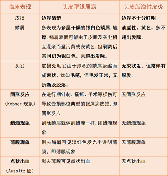
头皮型银屑病可单独见于头皮,但大多数同时见于躯干及四肢等处。除此之外其临床表现也有不同,如下表:

4.png

头皮银屑病的主要病理改变类似于头皮脂溢性皮炎,不同之处仅是程度上的差异,如角化不全、棘层增厚、表面突和乳头延长、乳头内毛细血管扩张扭曲等均是头皮型银屑病更加明显。临床还可以通过皮肤镜、反射式共聚焦显微镜RCM进一步鉴别。海绵水肿、血管水平扩张、毛囊内角栓等RCM特征,背景颜色、血管分布和形态等皮肤镜特征,有一定的鉴别意义。

头皮银屑病治疗常采用外用糖皮质激素、钙调神经磷酸抑制剂、卡泊三醇擦剂等,还可采用物理治疗如光化学疗法(PUVA)、中波紫外线(UVB)等,中至重度服用免疫抑制剂如甲氨蝶呤、环孢素-A等,若传统治疗不佳,还可以选用生物制剂。

鉴别二:特应性皮炎

特应性皮炎,又称“异位性皮炎”、“遗传过敏性皮炎”,是一种与遗传过敏素质有关的慢性炎症性皮肤病,表现为瘙痒、多形性皮损并有渗出倾向,常伴发哮喘、过敏性鼻炎

5.png

特异性皮炎

病因

AD是遗传因素与环境因素相互作用并通过免疫途径介导产生的结果,与皮肤屏障功能异常也有关。患者常有遗传过敏史或家族史(哮喘、过敏性皮炎、特应性皮炎等)。

临床表现及特点

AD的临床表现多样,在不同年龄阶段有不同临床表现,通常可分为婴儿期、儿童期、青年成人期和老年期。在婴儿、孩童期主要分布于面部及四肢屈侧或伸侧,表现为炎性、渗出性、湿疹性皮损,青少年后主要分布于四肢屈侧及(或)伸面,表现为苔藓化。

婴儿脂溢型特应性皮炎的特点为皮损发生在头皮、耳后等皮脂腺发达区,可产生黄色厚痂。发生红斑,红斑上密集针尖大丘疹、丘疱疹、水疱和渗液。渗液干燥则形成黄色厚薄不一的痂皮,常因瘙痒、搔抓、摩擦而致部分痂剥脱,显露有多量渗液的鲜红色糜烂面。与脂溢性皮炎比较相似,需要鉴别。

AD与脂溢性皮炎不同的特点是具有特应性,即①有容易罹患哮喘、过敏性鼻炎、湿疹的家族倾向;②对异种蛋白过敏;③血清IgE高;④血清嗜酸性粒细胞增多,而脂溢性皮炎没有相关特点,可以作为鉴别依据。

⭐需要注意的是,脂溢性皮炎和特应性皮炎可能共存。

治疗

外用糖皮质激素是AD治疗一线药物。此外,钙调神经磷酸酶抑制剂(他克莫司软膏、吡美莫司软膏)也有较好疗效,窄谱中波紫外线(NB-UVB)和UVA1等物理治疗有效。当瘙痒严重且影响睡眠时,可以考虑采用免疫抑制剂,若上述治疗无效,则应考虑生物制剂。

鉴别三:染发剂皮炎

染发剂皮炎是接触性皮炎(Contact dermatitis)的一种,是指少数人接触染发剂后,经过一定时间的潜伏期,在接触部位(头皮、面颈部等)出现的一种皮炎。由于也出现头皮部位的红斑等症状,所以需要与头皮脂溢性皮炎相鉴别。

6.png

染发皮炎

病因和发病机制

与脂溢性皮炎不同,染发剂皮炎有明显的诱因,即与接触过染发剂有关。它的发病机制是IV型变态反应:染发剂本身没有刺激性或毒性,但作为半抗原与皮肤表面细胞膜的载体蛋白结合成完全抗原,由朗格汉斯细胞提呈给T淋巴细胞,使T淋巴细胞致敏并向全身播散,约需4天时间,称为诱导期。再次接触同种染发剂后,可与致敏的T淋巴细胞作用,一般在24-48小时内产生明显的炎症反应,称为激发期。病理生理变化为表皮屏障功能破坏、表皮细胞的变化和介质的释放。

临床表现与特点

染发剂皮炎表现一般无特异性。急性期可表现为红斑、水疱、渗出。亚急性、慢性可表现红斑、粗糙、脱屑、龟裂。自觉症状大多有痒和灼烧感或胀痛感。

它的特殊临床特点是:①有一定潜伏期,初次接触后不发生反应,经过1-2周后再次接触才发病,一旦致敏常迅速发作,皮损分布与接触物对应;②皮损多呈广泛、对称分布;③容易反复发作;④皮肤斑贴试验阳性。

根据发病前染发剂接触史和典型临床表现,祛除病因后经适当处理皮损很快消退(约1-2周可痊愈),以及斑贴试验阳性(诊断接触性皮炎最简单、可靠的方法),不难与头皮脂溢性皮炎相鉴别。

治疗

染发剂皮炎最主要的处理措施是立即清水除去染发剂,可对症治疗,以后尽量避免再次接触。

北京积水潭医院毛发医学研究中心

7.jpg

在我院党委、院领导一贯的大力支持和帮助下,皮肤性病科紧跟学科前沿、开拓创新,开展脱发专病门诊、大众科普宣传、科研学术研究等,逐渐形成探索毛发疾病一体化诊疗新模式,目前中心提供包括毛发疾病影像诊断、口服外用药物治疗、中西医药物结合治疗、微针导入、中胚层疗法、光电疗等项目,获得良好疗效,在北京乃至全国获得良好声誉和患者口碑。中心科研团队还承担首都医学发展基金、北京市科技培育基金等多个项目,未来还将开展更多相关临床与科学研究,创新防治模式,实现产学研一体化,促进医工创新融合,推动技术转移和成果转化。

8.png

张凡简介

北京大学医学博士,副主任医师

北京医学会皮肤科分会青年委员;

中华医学会皮肤性病学会毛发学组委员;

中日毛发医联体理事。


出诊信息

20226月起:

张凡 副主任 副主任医师

回龙观院区:周一(上午,皮肤科专家)

新龙泽院区:周二(上午,皮肤科专家)周三(上午,国际部与特需医疗)

新街口院区:周四(上午,皮肤科专家)

潘靖 副主任 副主任医师

新龙泽院区:周一(上午,皮肤科专家)

回龙观院区:周四(上午,皮肤科专家)

金秋子医师

新街口院区:周二、周四(上午)

文丨皮肤科 李姝润 任伟 张凡

编辑丨靳晓方 于淼

上一篇: 【积医科普】智慧人生健康路,这“碘”知识不能少

下一篇: 【积医科普】内分泌科也能治疗骨骼疾病,带您了解骨代谢疾病